Ethernet Usage Guide
English | Chinese
Introduction
This example demonstrates how to use the Ethernet interface on the Titan Board with the RT-Thread Ethernet driver framework to implement network connectivity.
Main features include:
Initialization of RA8 Ethernet hardware
Configuration of IP address, subnet mask, and gateway
Sending and receiving Ethernet frames
Integration with RT-Thread’s
netdevframework for unified network device managementSupport for high-speed data transfer using DMA and interrupts
Ethernet Introduction
1. Overview
Ethernet is the most widely used Local Area Network (LAN) technology. It was first proposed by Xerox PARC in the 1970s and later standardized by IEEE 802.3. Ethernet has the following characteristics:
Data Transmission Method: Packet-based communication using frames, physically transmitted over twisted pair cables, fiber optics, or wireless media.
Topology: Traditional Ethernet used bus or star topologies; modern Ethernet primarily adopts star and tree topologies.
Protocol Layer: Operates at the data link layer (Layer 2) and physical layer (Layer 1) of the OSI model.
2. Ethernet Frame Structure
Ethernet uses frames as the unit of data transmission. An Ethernet frame consists of the following fields:
Field |
Length |
Description |
|---|---|---|
Preamble |
7 bytes |
Used for frame synchronization |
Start Frame Delimiter (SFD) |
1 byte |
Frame start indicator (10101011) |
Destination MAC Address |
6 bytes |
Receiver hardware address |
Source MAC Address |
6 bytes |
Sender hardware address |
Type/Length |
2 bytes |
Upper layer protocol type or frame length |
Payload |
46–1500 bytes |
Upper layer data (e.g., IP packet) |
CRC |
4 bytes |
Cyclic Redundancy Check for integrity |
Minimum Frame Length: 64 bytes Maximum Frame Length: 1518 bytes (without VLAN tag)
3. Ethernet Physical Layer and Speed
Ethernet supports multiple speeds and physical media standards:
Standard |
Speed |
Medium |
Feature |
|---|---|---|---|
10BASE-T |
10 Mbps |
Twisted pair |
Original Ethernet standard |
100BASE-TX |
100 Mbps |
Twisted pair |
Fast Ethernet |
1000BASE-T |
1 Gbps |
Twisted pair |
Gigabit Ethernet |
10GBASE-T |
10 Gbps |
Twisted pair |
10G Ethernet |
10GBASE-SR |
10 Gbps |
Fiber |
Short-range fiber transmission |
40GBASE / 100GBASE |
40/100 Gbps |
Fiber |
High-speed data center Ethernet |
BASE-T: Twisted pair transmission
BASE-SX / LX / SR: Fiber optic transmission
4. Ethernet Access Control
Ethernet traditionally uses CSMA/CD (Carrier Sense Multiple Access with Collision Detection):
Carrier Sense: Listen to the channel before transmitting.
Multiple Access: All nodes share the same channel.
Collision Detection: If a collision occurs, nodes stop transmitting and retry after a random delay.
Note: Modern switch-based Ethernet typically operates in full-duplex, so CSMA/CD is no longer used.
5. VLAN and Ethernet Extensions
VLAN (Virtual LAN): Defined by IEEE 802.1Q to logically segment networks, improving security and manageability.
VLAN Tagged Frame Structure:
Field |
Length |
Description |
|---|---|---|
TPID |
2 bytes |
Ethernet type identifier 0x8100 |
TCI |
2 bytes |
VLAN ID and priority |
Payload |
46–1500 bytes |
Upper layer data |
CRC |
4 bytes |
Frame check |
QoS Support: The PCP field in VLAN tags can indicate priority levels.
6. Ethernet Frame Types
Unicast: Frame destined for a single MAC address.
Broadcast: Frame destined for all nodes (MAC = FF:FF:FF:FF:FF:FF).
Multicast: Frame destined for a group of nodes.
7. Ethernet Trends
Higher Speeds: From 10 Mbps → 100 Mbps → 1 Gbps → 10/40/100 Gbps.
Industrial Ethernet: Supports real-time control protocols like EtherCAT, Profinet, TSN.
Power over Ethernet (PoE): Transmits data and power over the same cable.
Full-Duplex Switch Networks: Eliminates collisions and improves bandwidth utilization.
Time-Sensitive Networking (TSN): Provides deterministic latency for industrial automation and automotive networks.
RA8 Series Ethernet Features
The RA8 series MCUs (such as RA8P1) integrate a high-performance Ethernet MAC that supports RGMII, RMII, and MII interfaces, enabling robust and high-speed network communication. The MAC can work with external PHYs and is compatible with the LwIP TCP/IP stack.
1. Network Interface Features
Interface Types
RMII (Reduced Media Independent Interface): saves pins, supports 10/100 Mbps
MII (Media Independent Interface): standard interface, supports 10/100 Mbps
RGMII (Reduced Gigabit MII): supports 10/100/1000 Mbps, high-speed interface suitable for Gigabit Ethernet
PHY Connection
External PHY is connected via MDC/MDIO interface
Supports auto-negotiation of speed and duplex
Provides access to PHY registers for configuration and status monitoring
2. MAC Features
Duplex and Speed Support
Full/half duplex
Supports 10/100/1000 Mbps (RGMII)
Auto-negotiation or forced configuration
Frame Handling
VLAN tag support (IEEE 802.1Q, optional)
Multicast and broadcast filtering
Hardware CRC generation and checking
MAC Address Management
Supports single or multiple MAC addresses
Configurable via FSP or software
3. DMA and Buffering
Independent TX/RX DMA Engines
Simultaneous transmission and reception
Reduces CPU overhead and increases throughput
Descriptor Queues
Configurable TX/RX buffer count
Supports chained DMA for efficient large data transfer
Multi-Buffer Management
Ring buffer support for continuous streaming
Reduces packet loss
Hardware Acceleration
Frame filtering, length checking, and CRC verification
4. Interrupt Mechanism
Interrupt Types
Receive complete (RX)
Transmit complete (TX)
Error interrupts (CRC error, buffer overflow)
Configuration
Priority configurable via FSP
Compatible with RT-Thread ISR integration
Optimization
RX/TX interrupts can be combined with DMA
Selective interrupt enable for performance
5. PHY Management
MDIO Interface
Read/write PHY registers for configuration, reset, and status monitoring
Auto-Negotiation
Automatic negotiation of speed (10/100/1000 Mbps) and duplex mode
Link Monitoring
Detects link up/down
Detects CRC errors and collisions
6. Protocol and Stack Support
TCP/IP Stack Integration
Compatible with LwIP
Supports TCP/UDP/ICMP, DHCP client/server, ARP
Application Layer
Supports Telnet, HTTP, MQTT, and other protocols
Multi-thread safe for concurrent access
7. Performance and Reliability
Throughput Optimization
DMA + interrupts reduce CPU load
Configurable TX/RX buffer sizes
Reliability Features
Hardware CRC checking
VLAN and multicast filtering reduce interference
Link detection and automatic reconnection
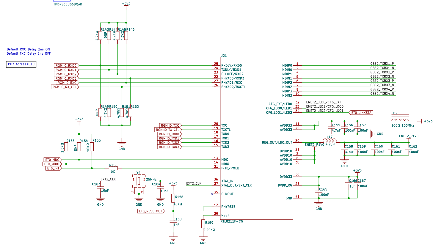
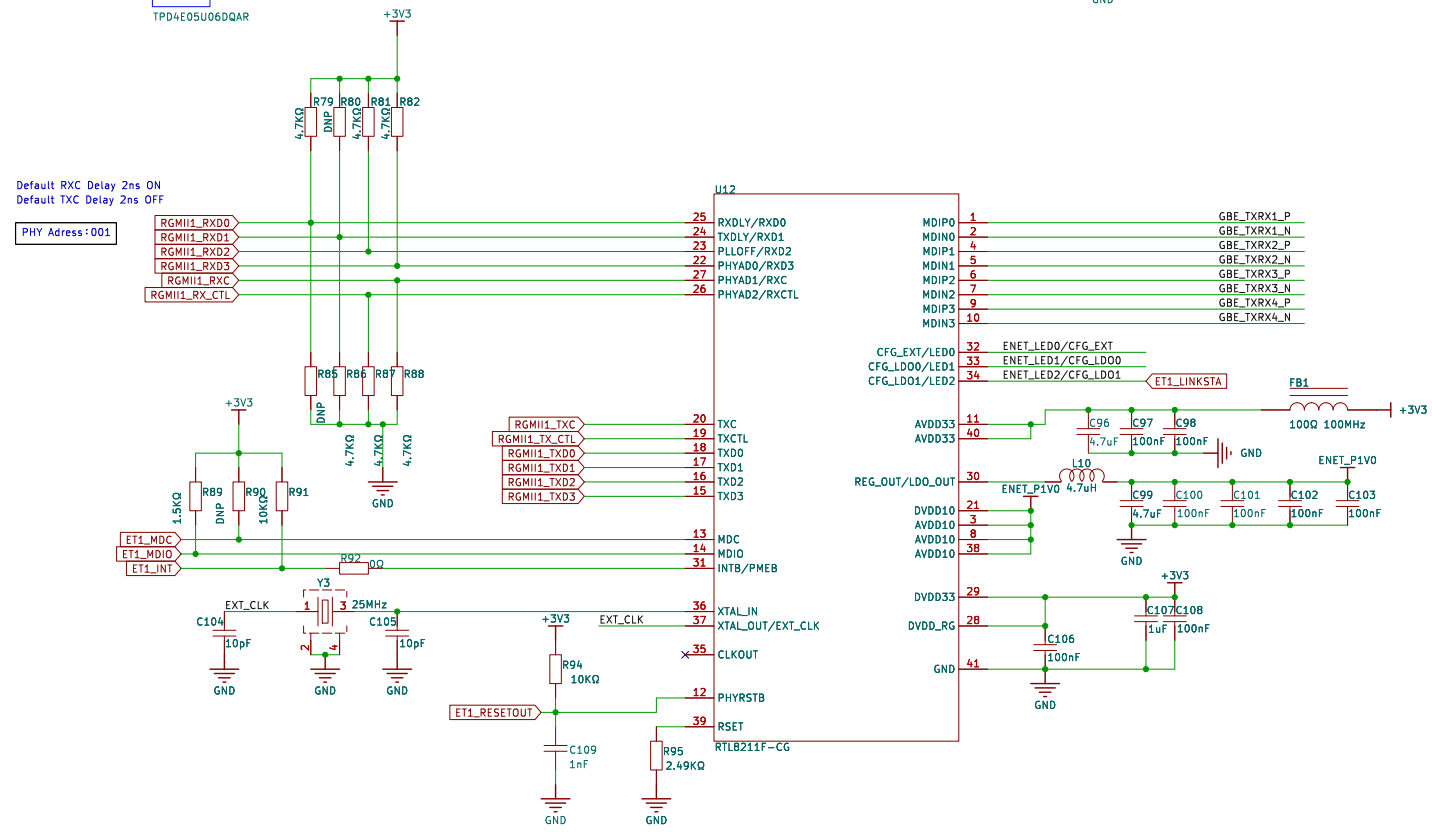
Hardware Description
ETH0:

ETH1:

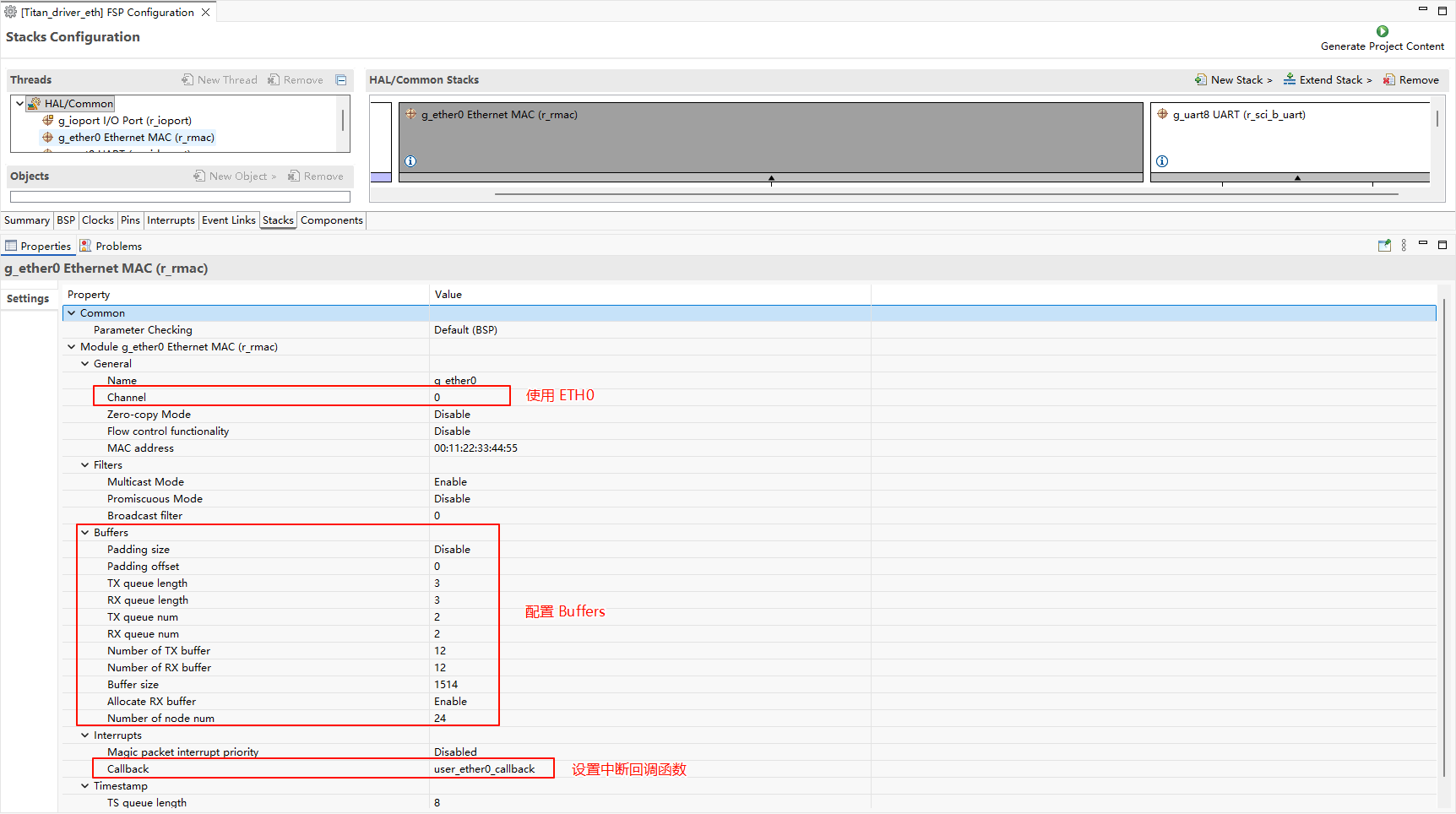
FSP Configuration
Note: The FSP version used in this project is 6.2.0, please use FSP 6.2.0 when using the FSP configuration feature.
Create a
r_macstack:

Configure the r_mac stack:

Configure r_layer3_switch:

Configure r_rmac_phy:

Configure g_rmac_phy_lsi0:

ETH0 pin configuration:

Note: All pins related to ETH need to change the drive capability to H.

RT-Thread Settings Configuration
Enable Ethernet in RT-Thread Settings.

Software Overview
The Ethernet phy chip initialization function is in ./board/ports/drv_rtl8211.c:
void rmac_phy_target_rtl8211_initialize (rmac_phy_instance_ctrl_t * phydev)
{
#define RTL_8211F_PAGE_SELECT 0x1F
#define RTL_8211F_EEELCR_ADDR 0x11
#define RTL_8211F_LED_PAGE 0xD04
#define RTL_8211F_LCR_ADDR 0x10
uint32_t val1, val2 = 0;
/* switch to led page */
R_RMAC_PHY_Write(phydev, RTL_8211F_PAGE_SELECT, RTL_8211F_LED_PAGE);
/* set led1(green) Link 10/100/1000M, and set led2(yellow) Link 10/100/1000M+Active */
R_RMAC_PHY_Read(phydev, RTL_8211F_LCR_ADDR, &val1);
val1 |= (1 << 5);
val1 |= (1 << 8);
val1 &= (~(1 << 9));
val1 |= (1 << 10);
val1 |= (1 << 11);
R_RMAC_PHY_Write(phydev, RTL_8211F_LCR_ADDR, val1);
/* set led1(green) EEE LED function disabled so it can keep on when linked */
R_RMAC_PHY_Read(phydev, RTL_8211F_EEELCR_ADDR, &val2);
val2 &= (~(1 << 2));
R_RMAC_PHY_Write(phydev, RTL_8211F_EEELCR_ADDR, val2);
/* switch back to page0 */
R_RMAC_PHY_Write(phydev, RTL_8211F_PAGE_SELECT, 0xa42);
}
bool rmac_phy_target_rtl8211_is_support_link_partner_ability (rmac_phy_instance_ctrl_t * p_instance_ctrl,
uint32_t line_speed_duplex)
{
FSP_PARAMETER_NOT_USED(p_instance_ctrl);
FSP_PARAMETER_NOT_USED(line_speed_duplex);
/* This PHY-LSI supports half and full duplex mode. */
return true;
}
Build & Download
RT-Thread Studio: Download the Titan Board resource pack from the RT-Thread Studio package manager, then create a new project and compile it.
Once compiled, connect the development board’s USB-DBG interface to the PC, and download the firmware to the development board.
Running Result
Insert the network cable into the ETH0 network port, press the reset button to restart the development board, wait for PHY0 link up, then enter ifconfig to view the IP address obtained by the development board, and then enter ping baidu.com command to test the connectivity.

iperf test
Open RT-Thread Settings, add the netutils package and enable the iperf tool.

After compiling and downloading, input iperf -c the ip address of your computer -p 5001 in the serial terminal to conduct the iperf test.
